札幌市からのお願いです
2026.03.05
札幌市デジタル戦略推進局スマートシティ推進部 住民情報調整課より、北海道倫理法人会へ下記ご案内をいただきましたので、倫友の皆様に共有いたします。
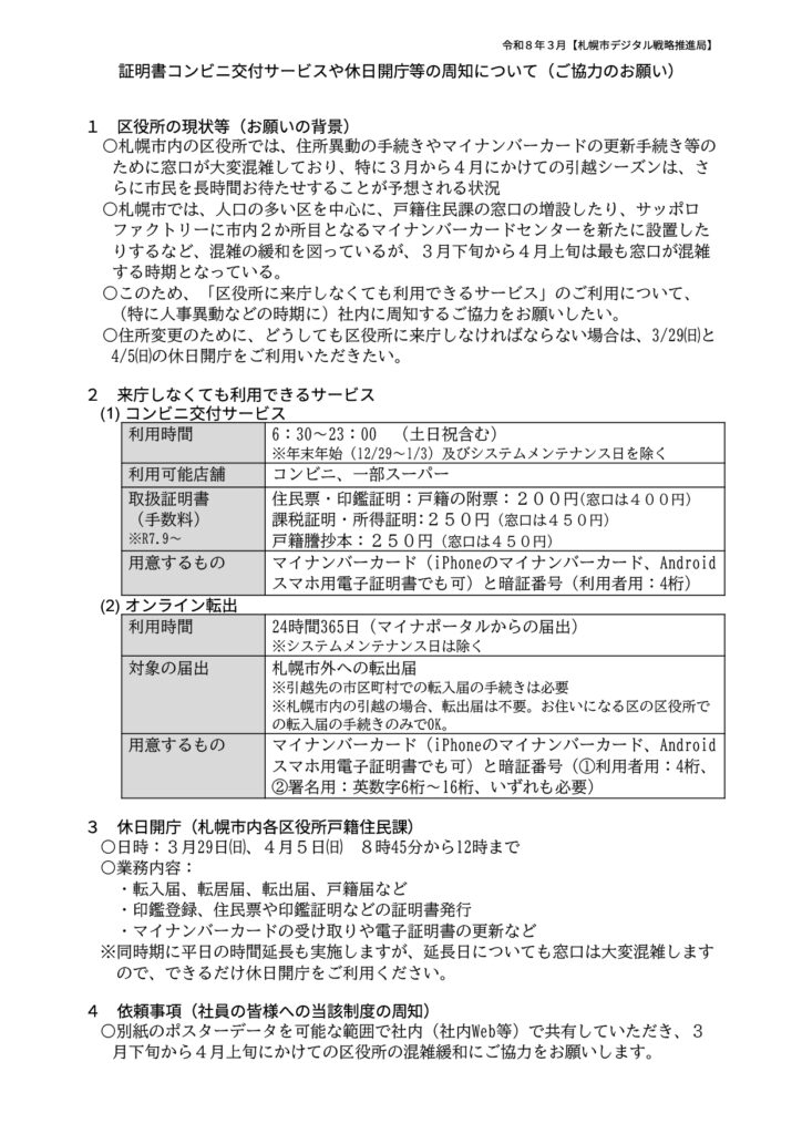
札幌市では3月・4月の転入・転出が増加する時期に伴い、転入転出届、住民票、各種証明書取得の混雑緩和対策として、休日開庁・開庁時間の延長を行っています。またマイナンバーカードを活用したコンビニエンスストアでの各種証明書取得、オンライン転出などを活用を呼びかけています。
札幌市職員の皆様の負担軽減のためにも、各種証明書取得の際にはコンビニエンスストアやオンラインをご活用いただけますよう、よろしくお願いいたします。
-724x1024.jpg)


CONTENTS
退会の手続きは、退会届けをダウンロードしてFAX等で送信、または退会申請フォームよりお手続きいただけます。
